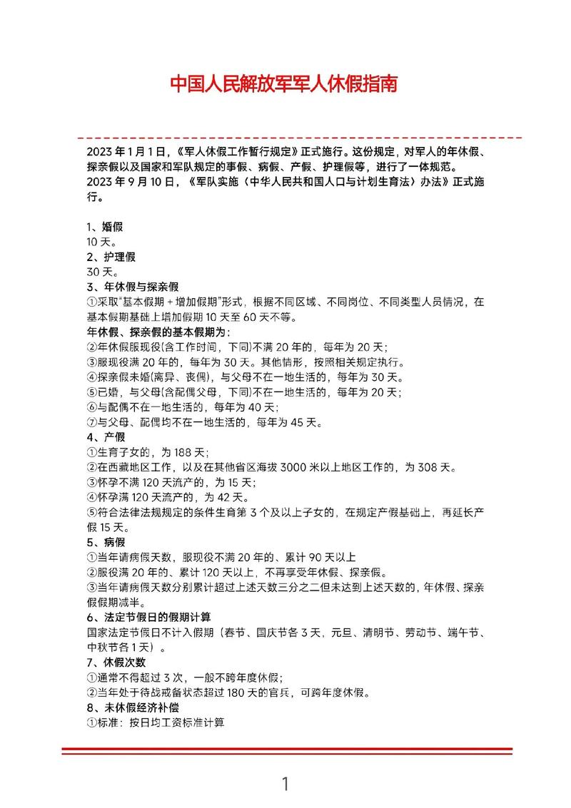
中国人民解放军军营开放办法研究,中国人民解放军军营开放办法深度探究

中国人民解放军军营开放办法研究,中国人民解放军军营开放办法深度探究

荒野游侠 2025-10-07 香港 4867 次浏览 0个评论
摘要:本文研究了中国人民解放军军营的开放办法。通过深入了解军营的实际情况,探讨了军营开放的意义和必要性,并提出了具体的开放措施和建议。通过实施开放策略,旨在增强公众的国防意识,加强军民融合,促进军队现代化建设。本文也强调了军营开放的重要性和积极作用,为推进军民融合深度发展提供了有益的参考。

本文目录导读:

  1. 背景分析
  2. 军营开放的意义
  3. 军营开放办法的实施及其影响
  4. 完善军营开放办法的建议
  5. 展望未来

随着社会的不断发展和进步,军民融合深度发展已成为国家战略,在这样的时代背景下,中国人民解放军军营开放办法的实施显得尤为重要,军营开放不仅有助于增强军队的透明度和公信力,提高民众对军队的了解和认同,而且对于加强军民融合、促进国防现代化建设具有重要意义,本文旨在探讨中国人民解放军军营开放办法的实施背景、意义、内容及其影响。

背景分析

1、时代背景:随着国际形势的复杂多变,军民融合深度发展成为维护国家安全与发展的必然选择,军营开放作为军民融合的重要组成部分,对于增进军民互信、促进军民团结具有重要意义。

2、政策背景:近年来,国家出台了一系列政策,鼓励和支持军队开放工作,这些政策为军营开放提供了有力的政策保障和支持。

军营开放的意义

1、增强军队透明度:通过军营开放,让民众更加直观地了解军队的生活、训练和管理,增强军队的透明度。

2、加强军民融合:军营开放有助于拉近军民距离,增强军民的互信和团结,促进军民融合发展。

3、提高民众对军队的了解和认同:通过参观军营,让民众更加了解军队的职责、使命和任务,提高民众对军队的了解和认同。

4、促进国防现代化建设:军营开放有助于普及国防知识,提高全民国防意识,推动国防现代化建设。

1、开放原则:坚持安全优先、有序开放、注重实效的原则,确保军营开放过程中的安全稳定。

中国人民解放军军营开放办法研究,中国人民解放军军营开放办法深度探究

2、开放范围:根据安全保密要求和实际情况,合理确定军营开放的区域和范围。

3、开放对象:面向全社会公众开放,包括军人、军属、民众等。

4、开放形式:采取实地参观、网络直播、互动体验等多种形式,丰富军营开放的内容。

5、开放管理:建立健全军营开放管理制度,加强安全管理,确保军营开放的有序进行。

军营开放办法的实施及其影响

1、实施步骤:制定详细的实施计划,明确实施时间、地点、内容和参与人员,确保军营开放工作的顺利进行。

2、影响分析:

中国人民解放军军营开放办法研究,中国人民解放军军营开放办法深度探究

(1) 社会影响:提高民众对军队的了解和认同,增强社会凝聚力,营造拥军优属的良好氛围。

(2) 军队建设影响:促进军队现代化建设和战斗力提升,推动军民融合深度发展。

(3) 国际影响:展示我国军队的良好形象,增强国际社会对我国的认知和了解。

3、面临的挑战与问题:在实施军营开放办法过程中,可能会面临安全保密、组织管理、资源配置等方面的挑战和问题,需要加强对军营开放工作的研究,不断完善相关政策和措施。

完善军营开放办法的建议

1、加强安全保密工作:确保军营开放过程中的安全稳定,防止泄密事件的发生。

2、提高组织管理水平:加强组织协调,确保军营开放工作的有序进行。

中国人民解放军军营开放办法研究,中国人民解放军军营开放办法深度探究

3、丰富开放形式和内容:创新军营开放的形式和内容,提高民众参与度和满意度。

4、加强宣传教育:加强国防宣传教育,提高全民国防意识,为军营开放营造良好的社会氛围。

5、加强军民互动:加强与地方政府的沟通协调,积极开展军民共建活动,增强军民的互信和团结。

中国人民解放军军营开放办法的实施是时代发展的需要,也是军民融合深度发展的必然要求,通过军营开放,增强军队透明度,加强军民融合,提高民众对军队的了解和认同,在实施过程中可能会面临一些挑战和问题,需要不断完善相关政策和措施,我们应该加强研究,积极探索有效的途径和方法,推动军营开放工作不断向前发展。

展望未来

随着军民融合深度发展的不断推进,中国人民解放军军营开放办法将发挥更加重要的作用,我们相信,在全体军民的共同努力下,军营开放工作将会取得更加显著的成效,让我们一起期待一个更加开放、透明、和谐的军民融合未来。

转载请注明来自四川乔立恒创科技有限公司 官方首页,本文标题:《中国人民解放军军营开放办法研究,中国人民解放军军营开放办法深度探究》

每一天,每一秒,你所做的决定都会改变你的人生!

发表评论

快捷回复:

评论列表 (暂无评论,4867人围观)参与讨论

还没有评论,来说两句吧...

Top
网站统计代码